Background:
Graft-versus-host disease (GVHD) is a major complication leading to transplantation failure and affecting overall survival after allogeneic hematopoietic stem cell transplantation (allo-HSCT). Granulocyte colony‐stimulating factor (G‐CSF) can induce T-cell tolerance and altering graft cell components to enhance GVHD prevention in HSCT. MAIT cells are a group of innate immune T cells. It has unique biological properties, including mucosal tissue enrichment, activation of microbial riboflavin derivatives and tissue repair properties, which determine MAIT cells play an important role in mucosal immunity. Previous studies found that a high MAIT cell counts in G-CSF-induced grafts (G-grafts) is associated with a low incidence of gut acute GVHD (aGVHD). However, the effect of G-CSF mobilization on the phenotype, function and its regulatory mechanism in GVHD of MAIT cells has not been elucidated.
Methods:
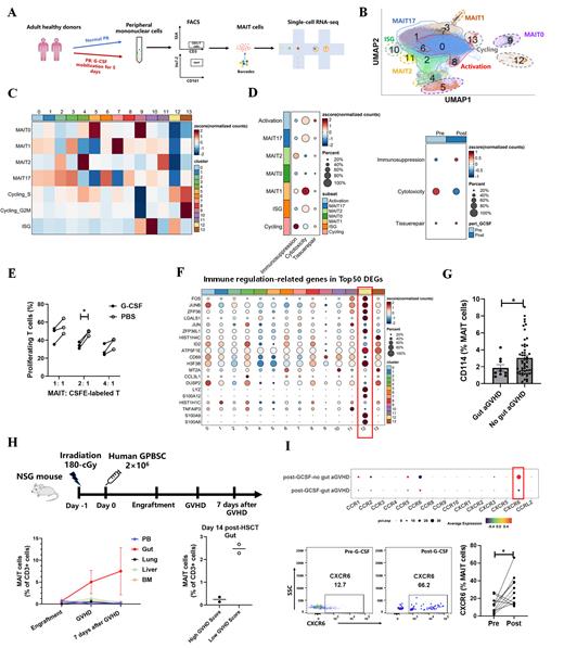
MAIT cells in PB samples from four healthy donors before and after G-CSF treatment were isolated for Single-cell RNA sequencing (Figure A). Flow cytometry, In vitro experiment and NOD-SCID-IL-2Rg−/− mice (NSG mice) were performed to observe the phenotypic, functional changes and the dynamic distribution of G-CSF induced donor-derived MAIT cells in recipients.
Results:
A total of 80709 MAIT cells were divided into 14 clusters. Based on key type-associated marker genes and gene sets, MAIT0 (clusters 5 and 9), MAIT1 (cluster 7), MAIT2 (clusters 4 , 11), Cycling MAIT (clusters 12, 13), Activation (clusters 0, 8), ISG (cluster 10) and MAIT17 (clusters 1,2,3,6) cells were identified (Figure B,C). The subset frequencies and expression signatures of immunosuppression (MAIT2 and Cycling cells from cluster 12) and tissue repair (Activation and MAIT17) were both increased at both transcriptome (Figure D) and protein levels, suggesting that G-CSF enhanced the immune tolerance and tissue repair of MAIT cells. In vitro further confirmed that G-CSF-induced MAIT cells showed a stronger inhibition for T cell proliferation (Figure E). Besides, overexpressed genes related to immune regulation in G-CSF induced MAIT cells were strongly enriched in cluster 12 with high CSF3R (G-CSF receptor) expression (Figure F). The cluster 12 also showed the enrichment of IL-17 and TNF signaling pathway favoring tissue repair function, while downregulation of Graft-versus-host disease pathway upon G-CSF mobilization, indicating that G-CSF-CSF3R interaction is the potential mechanism by which G-CSF mediates the immune regulation of MAIT cells.
Based on whether recipients develop gut aGVHD or not after allo-HSCT, the matched donor grafts after G-CSF mobilization were divided into two groups termed as post-G-CSF-no gut aGVHD (n=3) and post-G-CSF-gut aGVHD group (n=1), respectively. MAIT cells in post-G-CSF-no gut aGVHD group overexpressed CSF3R and its related target genes, immunosuppression and tissue repair signatures compared with post-G-CSF-gut aGVHD. Besides, MAIT cells from G-PB of recipients without gut aGVHD had a higher CD114 expression (encoded by CSF3R) compared with gut aGVHD (Figure G). These results suggest that the enhanced immunosuppression and tissue repair function of MAIT cells induced by G-CSF may exert anti-gut aGVHD effects.
The NSG mice confirmed MAIT cells in G-PB to tissue chemotaxis especially gut tissues in the recipient. A higher frequency of MAIT cells was detected in gut tissues in the low GVHD score group (GVHD Score<3) compared with the high GVHD score group on post-transplant day 14 (Figure H), suggesting recruited MAIT cells in gut tissues favor anti-gut aGVHD effect. Moreover, CXCR6 was the most differentially expressed chemotactic receptor gene between post-G-CSF-no gut aGVHD and post-G-CSF-gut aGVHD group (Figure I). At the protein level, the expression of CXCR6 were significantly upregulated upon G-CSF administration (Figure I), while that of CCR6 and CXCR6 was non-significant. These results suggest that CXCR6 is necessary for G-CSF induced MAIT cell recruitment to the gut tissue.
Conclusions
G-CSF-CSF3R interactions enhance immunosuppression and tissue repair functions of MAIT cells, while CXCR6 recruits these functional MAIT cells from PB to gut tissues to exert anti-gut aGVHD effect. Hence, CSF3R and CXCR6 expression in G-CSF mobilized MAIT cells is crucial to exert anti-gut aGVHD effect, and has the potential to become predictive markers of gut aGVHD.
Disclosures
No relevant conflicts of interest to declare.
